中国深海经济产业链大揭秘:藏在深海里的“十万亿蛋糕”!
2025年3月12日,《政府工作报告》首次将“深海科技”纳入新兴产业重点领域,明确提出“推动深海资源开发、装备研发和产业化应用”,标志着人类对深海的探索从科研好奇转向产业攻坚。这片占据地球71%表面积的“蓝色疆域”,不仅蕴藏着可供人类使用万年以上的锰结核等战略性矿产,更藏着破解资源能源安全、地缘竞争博弈的关键密码。
从十八大海洋强国战略的明确提出,到厦门、上海、青岛等地密集出台配套政策,国家对深海的重视层层递进。如今政策东风正式吹向深海经济,产业创新与技术迭代的支持力度持续加码,曾经因高难度、高风险而受限的深海开发,正迎来从“技术突破”到“产业落地”的加速期。
深海一般指水深超1000米的海洋区域,是地球最大地理单位。不同领域划分略有差异,海洋生物学认为200米以下即深海,海洋工程领域将3000-6500米定为深海,世界石油大会依据深海勘探实践将水平面以下400米划分为深海域。
深海资源极为丰富,包含油气、矿产、生物资源等。油气与矿产资源方面,海底蕴藏着富钴结壳、多金属结核等重要矿产,镍、钴等关键金属储量大;世界海洋石油资源量占全球石油资源总量的34%,已探明的储量约为380亿吨,而中国已探明的可燃冰远景资源量更达800亿吨油当量。生物资源上,深海层、深渊层有深海鱼类、棘皮动物及深海热泉特殊生物群落,这些生物资源具有重要的科研价值,为生物医药、生态研究等领域提供了稀缺样本。
随着陆地与近海资源开采饱和,海洋经济向深海延伸已成为发展趋势。数据显示,2024年,全国海洋生产总值首次突破10万亿元大关,比上年增长5.9%,占国内生产总值比重达7.8%。从产业结构看,海洋经济正经历深刻转型:
2024年中国海洋第一产业增加值为4885亿元,占海洋生产总值的4.6%;第二产业增加值37704亿元,占比35.8%;第三产业增加值以62849亿元的规模占据主导地位,占比高达59.6%,这反映海洋经济正从传统产业驱动向服务型、高附加值产业引领的方向转型。
产业结构的优化,进一步带动了细分领域的蓬勃发展。中国已成为海洋产业门类最齐全的国家之一,拥有全部15个主要海洋产业。数据显示,2024年中国15个海洋产业增加值达43733亿元,同比增长7.5%,高于海洋生产总值的整体增速。
其中,海洋船舶工业、海洋工程装备制造业、海洋电力业、海洋旅游业等新兴及高附加值产业发展迅猛,均实现了9%以上的快速增长;而海洋渔业、海洋油气业、海洋工程建筑业、海洋交通运输业等传统产业则保持平稳发展态势。整体来看,2024年中国海洋产业呈现“新兴突破、传统稳健”的多点开花格局,为海洋经济高质量发展注入强劲活力。
在海洋经济的发展进程中,技术创新是关键,以深圳为引领的南部海洋经济圈的崛起便是典型样本。自2017年被国家赋予“全球海洋中心城市”建设任务以来,深圳凭借在海洋新兴产业上的超前布局,海洋经济总产值从不到2000亿元跃升至2024年的5409亿元,占GDP比重达14.7%,目前已集聚涉海经营主体11万家、高新技术涉海企业2508家。
将视野拓展至全球,海洋城市竞争力已形成“四大梯队”分化格局。伦敦、新加坡、纽约凭借在海洋金融、航运物流、科技创新等领域的综合优势,稳居第一梯队;上海、东京、中国香港和悉尼等城市在海洋产业、国际合作等方面表现突出,共同组成了全球海洋经济的“头部力量”。
值得关注的是,亚太城市正集体崛起。在第二、第三梯队中的占比显著提升,其中中国城市表现尤为活跃,深圳、广州、青岛等城市跻身全球海洋城市前20名,依托在科技创新、经贸活力等领域的独特优势,成为全球海洋竞争中不容忽视的“中国力量”,持续为全球海洋经济发展注入新动能。
深海经济产业链涵盖上游装备与材料、中游资源开发与利用、下游应用与服务三大环节,技术复杂且军民融合特征显著,各环节协同构建起覆盖资源开发、技术创新、产业应用的完整深海经济生态。
深海经济上游以海洋装备制造为核心,贯穿海船、海洋工程装备的研发建造,延伸至关键技术材料的自主生产。凭借多年技术积累与产业布局,中国已在该领域确立全球竞争力。数据显示,2024年中国海洋上游相关产业规模成功突破1.5万亿元,同比增长6.0%,展现出强劲的发展韧性。
海洋工程装备制造业是上游装备制造的核心支柱。数据显示,2024年中国海洋工程装备制造业规模达1032亿元,同比增长9.1%。其中,以修正总吨计的新承接海船订单量、海船完工量、手持海船订单量三大指标,国际市场份额首次全部突破50%;2025年第二季度,新承接海工订单金额、交付订单金额、手持海船订单金额同比分别大幅增长57.1%、114.3%、24.2%,订单承接与交付节奏显著加快,行业整体景气度持续攀升。
在核心领域表现上,重点海洋制造业整体保持较快增长。海洋船舶工业作为上游装备制造的关键分支,总量较上年增长14.9%,为深海科学调查、资源开发等下游环节提供了坚实的装备支撑。中国船企发挥竞争优势,截至目前,船舶产品出口已覆盖197个国家和地区。
作为全球第一造船大国,2024年中国船厂新签订单量达4744万修正总吨/1.3亿载重吨,同比分别增长61%/58%;按修正总吨计算,中国船厂全球市场份额高达70%。在手订单方面,2024年末中国船厂手持订单量达9078万修正总吨/2.4亿载重吨,同比分别增长40%/53%,按修正总吨计的全球份额约58%。
中国船舶集团(CSSC)是全球最大的造船集团,2024年其船舶新签订单量、在手订单量分别达1428万修正总吨、3031万修正总吨,对应全球份额分别为21%、19%。集团旗下汇聚了中国船舶、中国重工、中国动力等九家上市公司,其中中国船舶作为集团船舶总装资产的核心上市平台,在整合行业资源、推动技术迭代升级中发挥着关键作用。
如果说大型船舶是深海开发的“巨轮”,那么水下机器人(即潜水器,分为载人及无人两类)就是探索深海的“智慧之眼”,在民用勘探与国防安全领域具有重要价值。
全球市场对水下机器人的需求正稳步扩张,数据显示,2024年全球无人潜器UUV市场规模达613亿元,预计2028年突破800亿元,2024-2028年年复合增长率为8.32%。中国在此赛道上已实现领跑,早在2023年,水下机器人市场规模便达到140亿元,展现出强劲的产业活力与技术创新力。
在国防应用领域,无人潜航器(UUV)已成为构建水下攻防体系、培育新域新质作战力量的关键装备。它具备高隐身性、多任务性、低成本性等优点,是打赢未来高端海战的“力量倍增器”。
从2019年国庆阅兵中亮相的HSU-001型无人潜航器,到2025年4月正式下水、具备水面高速航行与水下潜航能力的全球首艘可潜无人艇“蓝鲸号”,中国水下智能装备正实现从技术追赶到创新领航的跨越式发展。
装备的性能极限,往往由基础材料决定。钛合金因其优异的耐腐蚀性、高强度与轻量化特性,被誉为“海洋金属”,成为制造高端舰船、深潜器及海洋工程构件的核心材料。数据显示,全球钛合金市场正处于高速增长期,2024年市场规模为18.4亿美元,预计到 2033年将达到58.9亿美元,2025-2033年复合增长率约为13.8%,为深海装备制造提供了坚实的材料保障。
深海通信与感知是实现装备操控、数据传输的“神经脉络”。陆上通信基础设施的完善为海洋通信提供了有力支撑,截至2025年6月,中国光缆线%。在此基础上,以水声装备为主的深海通信链、感知链正在加速构建,未来将与水下机器人等装备协同,共同打通深海探索的“信息高速公路”。
作为深海经济产业链的“中枢环节”,中游聚焦资源开发与工程建南宫28设,上承上游装备制造的 “硬件输出”,下启下游应用服务的“价值转化”,通过技术落地与资源变现,将深海的潜在价值转化为实际经济动能。
海洋工程建筑业是深海资源开发的“先行官”,通过建造深海钻井平台、潜水器等专用装备,直接参与深海资源勘探与开发;同时,在海底管线铺设、海上风电等工程中,也需应用特殊结构物建造技术。
数据显示, 2020-2024年中国海洋工程建筑业总规模呈稳定增长态势,从2020年的1829亿元增长至2024年的2194亿元。这一增长既源于深海油气、矿产资源等开发需求的持续释放,也得益于海上风电等新能源领域的快速扩张。
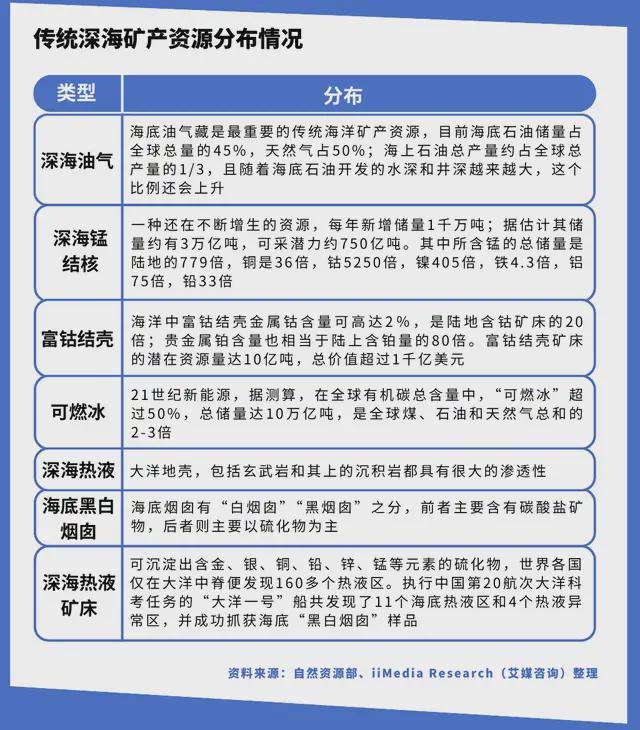
深海蕴藏的海量资源是中游开发的核心目标,其中传统矿产与油气资源开发技术最成熟、产业化程度最高,而新兴资源利用则展现出巨大增长潜力。传统深海矿产资源中,多金属结核、富钴结壳、金属硫化物等因富含镍、钴、锰等战略性新能源金属,成为全球竞争的焦点,具有商业开采前景;深海油气则是保障能源自主可控的关键增量来源。
从资源储量来看,深海矿产更是展现出巨大潜力。中国金属矿业经济研究院数据显示,海底锰、铜、钴、镍、铝、铅的总储量,分别达到陆地对应资源储量的779倍、36倍、5250倍、405倍、75倍和33倍;美国地质调查局预测,2065年全球关键金属供应的35%-65%将来自深海。
在产业化推进上,2024年中国海洋矿业规模达252亿元,同比增长0.8%,反映深海矿产开发从“科研试验”向“产业落地”的稳步过渡。
深海油气领域则表现更为亮眼。作为目前开发技术最成熟的海洋资源,在能源自主可控的大背景下,海洋油气资源开采的景气度上行具备强确定性。数据显示,2024年中国海洋油气产业规模已达2542亿元,同比增长 5.8%,海洋原油增量占国内原油增量的70%以上,产业发展稳健且潜力持续释放。
油气行业稳健发展的背后,是全球石油公司资本开支的持续加码。数据显示,2024年,中东最大石油公司沙特阿美资本开支达504亿美元,同比增长19.8%;除法国道达尔、荷生壳牌外,全球主要龙头石油公司均实现资本开支增长,直接带动油服及装备需求,为深海油气开采注入动力。
随着淡水资源供需矛盾加剧,海水资源利用成为中游新兴增长点。数据显示,2024年,全国海水淡化产量超4亿吨,工业冷却海水用量超1800亿吨,有效缓解了沿海地区“用水难”问题;同期,海水淡化与综合利用业规模达337亿元,同比增长3.9%。随着海水淡化成本逐步降低,产业商业化进程加速。
在传统资源开发之外,海上风电、海洋药物、海洋新基建等新兴领域异军突起,成为中游产业链的“新引擎”,推动深海经济向绿色化、高附加值方向转型。
海洋电力领域中,海上风电凭借清洁低碳、资源稳定的优势,已进入规模化、集群化发展阶段。数据显示,2024年全球海上风电新增并网装机容量8GW,同比下降26%,主因是中国、英国、美国等市场装机延迟,但中国贡献超50%。
截至2024年底,全球海上风电累计并网容量达83.2GW,中国、英国、德国位列前三,漂浮式海上风电累计装机278MW,挪威(101MW)、英国(78MW)、中国(40MW)居前。
从长期趋势看,2025-2029年全球海上风电新增装机预期虽下调24%,但中长期仍呈增长态势,预计2025-2034年新增超350GW,2034年底累计达441GW;漂浮式海上风电商业化进程将推迟至2030年后,2031年起实现多吉瓦级安装,2034年底累计达19GW,中国、英国、韩国等将成为这一领域主要推动国家。
中国在海上风电领域表现突出,持续为全球绿色发展提供动力。数据显示,2024年,中国海洋电力规模达510亿元,同比增长14.7%。其中,海上风电发电量同比增长近30%,风电总装机约5.1亿千瓦,年均增长约20%;在海上风电并网与吊装方面,2024年中国新增并网容量4.04GW,占全球总量的50.5%,新增吊装593台,海南、广东、山东为新增吊装前三省份。
依托深海独特的生物资源,海洋药物和生物制品业不断突破技术瓶颈。数据显示,2024年,中国海洋生物和生物制品业规模达781亿元,同比增长1.9%,自主研发的海洋药物占全球已上市品类的28%。
在青岛海洋生物医药研究院的实验室中,研究人员正加速推进相关海洋药物的研究项目,免疫抗肿瘤海洋一类新药BG136已启动临床二期试验,中国海洋药物研发从“实验室”走向“临床应用”。
海洋新基建涵盖海底观测网与海底数据中心,分别为深海科研和低碳算力提供有力支撑。其中,海底观测网可对海洋水文、地质灾害等数据进行长期高精度观测,美国OOI、加拿大NEPTUN、日本DONET等国际项目已运行多年。
按中美海岸线长度及美国投资测算,中国海底观测网年市场规模约202亿元;尽管中国起步较晚,但核心技术已实现自主可控,如2016年建成的南海海底观测网试验系统国产化率达90%。
相较于传统的陆上数据中心(IDC),海底数据中心(UDC)具备显著优势。在与IDC保持一致网络传输性能的前提下,海底数据中心拥有节能高效、成本更低、时延更低的特点。
国内已有海兰信等企业布局海洋新基建业务。2025年2月18日,海兰云为海南高速子公司数智高速智算中心(陵水)制造的海底智算舱在海南清水湾海域顺利下水,中国UDC产业进入实操阶段。
作为深海经济产业链的“价值出口”,下游聚焦应用服务领域,涵盖民生消费、产业发展、科研教育等多个维度,既与大众生活紧密相关,也为深海产业持续发展提供关键支撑。
数据显示,2024年中国海洋下游相关产业整体呈现“需求旺盛、结构优化”的发展态势,其规模突破2.2万亿元,同比增长5.8%。通过多元化服务,下游各领域将深海经济的潜在价值切实融入社会生产生活。
在海洋渔业与水产品加工领域,海洋渔业是保障水产品供给的基础产业。数据显示,2024年中国海洋渔业规模达4880亿元,同比增长4.0%;产业结构持续优化,其中海水养殖占比30%、海洋捕捞占比16%,人工养殖的规模化发展保障了供给稳定。
海洋水产品加工环节正成为拉动海洋渔业价值链升级的关键力量。数据显示,2024年中国海洋水产品加工业规模达1008亿元,同比增长4.8%,增速高于海洋渔业整体水平,海洋水产品总产量已连续36年稳居世界第一。
通过低温保鲜、精深加工技术,原本难以运输的深海鱼类、贝类被转化为即食海鲜、海鲜预制菜等产品,既延伸了产业链条,也提升了产品附加值。iiMedia Research(艾媒咨询)数据显示,2024年中国水产预制菜行业市场规模达1595亿元,预计2026年增长至2576亿元,为深海水产品加工产业提供了广阔的发展空间。
在海洋旅游业领域,消费升级推动行业从传统的滨海观光向深海体验、科考旅游(如“海上看南沙”航线及邮轮旅游项目)等方向拓展。数据显示,2024年中国海洋旅游业市场规模增至16135亿元,增速为9.2%,占海洋服务业增加值的25.7%,是增速最快的领域之一。未来,随着技术进步和政策支持,深海旅游有望成为海洋旅游新的增长点。
海洋交通运输业是连接深海资源开发与陆地产业应用的“物流动脉”。数据显示,2020-2024年,中国海洋交通运输业规模呈持续增长态势,2024年突破8000亿元大关,同比增长7.4%。这一增长既源于深海油气、矿产开发带来的物资运输需求提升,也得益于港口基础设施升级。
科研教育为深海经济发展培育专业人才、提供技术研发支持。数据显示,2024年中国海洋科研教育规模为6653亿元,增速为2.1%。这一规模的持续增长,体现了对深海经济领域人才培养和技术研发投入的不断加大,为深海资源勘探、开发技术创新以及深海产业发展提供了智力和技术支撑。
当前,全球海洋经济竞争已进入新阶段,技术驱动的效率革命与绿色低碳转型成为主要发展方向,海上数据中心、海洋AI、绿色燃料加注(如LNG)、蓝碳经济等新业态正加速崛起。中国虽在装备制造、海上风电等领域具备优势,但在深海资源开采核心技术、海洋金融服务等方面仍有提升空间。
未来,随着技术创新持续加码、区域协同不断深化,中国深海经济将进一步释放“蓝色潜力”,不仅成为破解资源能源约束、推动经济结构升级的关键动力,更有望在全球海洋经济竞争中占据主动,为全球海洋可持续发展贡献力量。

